Diseños de Rupert Neve de los años 60 y 70 recreados con gran realismo por el equipo de investigación del K’s Lab de Yamaha
Miembros del K’s Lab (de izquierda a derecha): Yoshitaka Uratani, Hajime Komura y Toshifumi Kunimoto.
El K’s Lab es un grupo de investigación central de Yamaha que cuenta con 30 años de historia en los que ha atraído la atención internacional por sus logros y avances en el terreno del modelado físico y por su impresionante trayectoria en el desarrollo de productos. El equipo del K’s Lab volcó toda su envergadura tecnológica en la recreación de equipos de audio profesional, como por ejemplo ecualizadores y compresores, originalmente desarrollados por Rupert Neve en los años 60 y 70. Los lectores quizás puedan preguntarse por qué Yamaha eligió investigar y desarrollar productos de otro fabricante. La respuesta reside en el hecho innegable de que, en muchos aspectos, Rupert Neve sentó las bases de la industria del audio profesional como la conocemos hoy en día, y por eso es por lo que ahora, y con gran respeto, el equipo trabaja con Mr. Neve para construir el futuro.
En la primera publicación de esta serie de tres partes, titulada “Cómo el descubrimiento de una tesis de 1977 llevó a un innovador avance en la división de investigación del K’s Lab de Yamaha hace 30 años”, presentábamos el K’s Lab y aprendíamos un poco sobre su historia. En esta segunda publicación, veremos lo que supone recrear ecualizadores y compresores de los años 60 y 70 utilizando tecnología de modelado físico, como las describen los miembros del equipo de investigación del K’s Lab.
Como se mencionó en la primera publicación, el grupo de investigación del K’s Lab se ubica en la sede central de Yamaha en Hamamatsu, Japón, y está dirigido por el investigador Dr. Toshifumi Kunimoto. Gente interesada en la música y la investigación llegan aquí procedentes de universidades de todo el país para tomar parte en investigaciones que abarcan una gran variedad de materias. Aunque el objetivo del equipo fue inicialmente “la síntesis acústica virtual” –simulación del sonido acústico utilizando tecnología de modelado físico–, esto más tarde se amplió para incluir un modelado físico exacto de los circuitos electrónicos. La tecnología VCM (Virtual Circuitry Modeling), que puede recrear con precisión efectos y procesadores de señal “vintage”, se ha convertido en el área temática principal del K’s Lab.
El Dr. Kunimoto recuerda que “Conocer a Mr. Neve, una leyenda en el sector, fue clave para nuestro progreso. Es un brillante ingeniero que ha creado una gran cantidad de dispositivos con importancia histórica. Nosotros habíamos estado examinando y modelando equipos clásicos diseñados por Mr. Neve incluso antes de tener el honor de conocerlo en persona, y habíamos desarrollado un profundo conocimiento de muchas de sus principales características. Gracias a este contexto, rápidamente establecimos un gran entendimiento mutuo, y eso facilitó el camino hacia la investigación que estamos llevando a cabo en la actualidad en estrecha y valiosísima colaboración con la empresa RND (Rupert Neve Designs)”.
Rupert Neve nació en Inglaterra, y en el momento de escribir estas líneas tiene 92 años. En el transcurso de su ilustre carrera profesional, ha estado involucrado en la creación de las empresas Neve, Focusrite y Amek, todas ellas compañías muy conocidas que han producido algunos equipos de audio que ahora son legendarios. Muchos lectores asociarán inmediatamente el compresor/limitador 2254, el compresor/limitador 33609 y el ecualizador/preamplificador de micrófonos 1073 con el nombre de Mr. Neve.
En el siguiente análisis, veremos en detalle los compresores Rupert Comp 754 y Buss Comp 369. Ambos son recreaciones digitales impecables de dispositivos diseñados por Rupert Neve en los 60 y los 70, muchos de los cuales aún están en uso en estudios de todo el mundo. Los modelos Rupert Comp 754 y Buss Comp 369 creados por el K’s Lab vienen actualmente incluidos en los elogiados sistemas de mezcla digitales de la serie RIVAGE PM de Yamaha.
Mr. Hajime Komura, director adjunto del K’s Lab explica: “Los compresores generalmente se enmarcan en una de dos categorías: los que utilizan control «feedforward» y los que utilizan control «feedback». La mayoría de los compresores de hoy en día son de tipo «feedforward», en los que es el nivel de la señal de audio introducida lo que se detecta y lo que se utiliza para controlar la compresión. Los compresores «feedforward» producen un sonido contemporáneo, con una salida uniformizada. Sin embargo, los compresores «vintage» que todavía se demandan, como los 1176, LA2A y 33609, son de tipo «feedback», y en ellos es el nivel de la señal de salida lo que se detecta y se realimenta para controlar la compresión. La compresión «feedback» produce un sonido más grueso y rico”. Mr. Komura nos mostró un diagrama de bloque (reproducido gráficamente a continuación) que el equipo tomó como referencia cuando creó los modelos Rupert Comp 754 y Buss Comp 369.
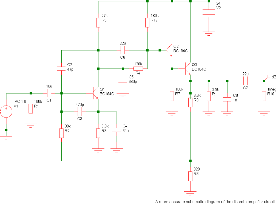
Mr. Komura continúa: “Los compresores/limitadores diseñados por Mr. Neve en los años 60 y 70 tienen tres características principales. La primera es que todos son de tipo «feedback». La segunda es que todos utilizan circuitos de compresión con puente de diodos. Y la tercera es que todos utilizan transformadores y circuitos de amplificador discretos para la entrada y la salida. Este diagrama esquemático muestra un circuito de compresión con puente de diodos”.
Quizás pueda resultar demasiado técnico, pero la sección del diagrama enmarcada dentro de un recuadro azul es el “puente de diodos”. Incluye cuatro diodos a los que se aplica un voltaje de control retroalimentado desde la salida. Los diodos son bien conocidos por su capacidad para pasar una señal en una dirección solamente, de más a menos, pero aquí funcionan como resistencias variables que producen compresión.
Mr. Komura añade: “Los circuitos de compresión con puente de diodos son raros en la actualidad, pero cuando el circuito se simula con precisión, encontramos que la curva de respuesta de diodos no lineal se traduce en una compresión con un sonido muy natural. Por eso no tiene ese sonido de tipo «compresor» tan artificial”.
Estas gráficas de colores de reducción de ganancia representan variaciones de respuestas de frecuencia a diferentes niveles de entrada, y son muy interesantes. Hay una caída en el extremo de las frecuencias más graves, seguida por un hueco más ancho en las frecuencias medias, y después una ligera subida en las frecuencias más agudas. La misma respuesta de frecuencia global se mantiene en todos los niveles, así que el sonido no pierde presencia ni se reduce cuando se aplica compresión. Podemos presuponer que esa era la intención de Mr. Neve cuando diseñó estos circuitos en los 60 y los 70.
Otra característica de estos dispositivos, que significa una importante contribución a su sonido, es que emplean transformadores y circuitos de amplificador discretos en las etapas de entrada y salida.
Según Mr. Komura, “los transformadores, en concreto, son esenciales para el sonido Rupert Neve. Esto se debe a su respuesta de frecuencias y a su distorsión por saturación magnética, ya que ninguna de estas dos cosas se puede crear con un circuito de amplificador solo. Hemos recreado con precisión el sonido del transformador modelando incluso los sutiles artefactos de distorsión. El balance entre la distorsión de los armónicos impares y pares de los circuitos discretos de los amplificadores de clase A también es vital para el sonido, por lo que eso también ha sido meticulosamente modelado para recrear la necesaria complejidad de la estructura de armónicos”.
El hecho de que las interfaces UR-RT2 y UR-RT4 de Steinberg incluyan transformadores RND ha despertado recientemente mucho interés. El K’s Lab también ha simulado estos y otros circuitos de transformadores con todo detalle.
Mr. Komura comenta: “Hemos intentado recrear cada dispositivo lo más exactamente posible, paso a paso, con simulaciones VCM detalladas. No es posible modelar cada resistencia y cada condensador de manera individual, así que podíamos modelar la respuesta física de un puente de diodos, por ejemplo, y combinarlo con otros módulos para recrear un circuito completo. Una mayor potencia DSP ha permitido hacer el procesamiento necesario en tiempo real”.
Rupert EQ 773 es una recreación VCM de un ecualizador de los años 70 con un sonido muy musical que fue de algún modo un dispositivo “hermano” de los compresores modelados en los modelos Rupert Comp 754 y Buss Comp 369. Mr. Yoshitaka Uratani fue el director adjunto a cargo del desarrollo del Rupert EQ 773.
Mr. Uratani: “Los ecualizadores desarrollados por Mr. Neve en los 60 y los 70 eran extremadamente musicales, y todavía son demandados hoy en día. Y se venden por precios realmente altos. Yo quería recrear su sonido, así que con la colaboración del Dr. Kunimoto y de Mr. Komura, las especificaciones del diseño original proporcionadas por Mr. Neve y una serie de profundos debates, nació el Rupert EQ 773. El modelado a nivel de componentes jugó un importante papel en este caso”.
El proceso de modelado VCM comienza con un dispositivo de referencia que se analiza cuidadosamente, tanto en términos de rendimiento eléctrico como de configuración de los circuitos analógicos. Cuando se mide la respuesta de picos medios (mid-peaking) en uno de estos ecualizadores, se ve una característica muy diferenciadora en el rango de altas frecuencias.
Mr. Uratani: “Cuando los ingenieros de sonido evaluaron el dispositivo real mediante escuchas, también comentaron que la respuesta de agudos era diferenciadora y constituía una notable característica del sonido «mid-peaking» (picos medios de la curva de campana). Dicha característica era claramente significativa y clave, por lo que no escatimamos esfuerzos en modelarla con la máxima precisión”.
Esa forma inusual es claramente visible en la medición de respuesta de frecuencias. Hay un área interesante con forma de abanico en el rango de altas frecuencias que tiene un gran efecto en el sonido global. Con el fin de replicar esa respuesta, Mr. Uratani empezó a analizar el circuito a nivel de componentes. Su análisis llevó al descubrimiento de que tendría que utilizarse una función de transferencia de tercer orden en lugar de la función de transferencia de segundo orden normalmente utilizada para la ecualización. Ahora viene a la mente un comentario previo del Dr. Kunimoto: “La emulación a nivel de componentes es la esencia de la tecnología VCM”.
Mr. Uratani: “Por entonces, la bobinas que solían utilizarse para producir una respuesta de tipo «mid-peaking» estaban muy lejos de ser perfectas. Mr. Neve lo entendió y diseñó el circuito para lograr el mejor equilibrio global posible”.
La respuesta de tipo «shelving» en graves fue modelada a través de un proceso similar, analizando el dispositivo de referencia y después repitiendo modelados y pruebas.
Mr. Uratani: “Es interesante observar que se puede utilizar el mismo tipo de circuito para la ecualización de tipo «shelving» en agudos y en graves, pero cuando se simula de esa manera, el gráfico de respuesta resultante es simplemente normal. Y ese no es el resultado que se obtiene cuando medimos el dispositivo real. Después de mucho investigar, encontramos que el motivo reside en el circuito simplificado anteriormente mencionado. Leyendo la documentación de Mr. Neve detenidamente, nos dimos cuenta de que, a diferencia de los amplificadores op-amp básicos, sus amplificadores estaban diseñados para conseguir un equilibrio óptimo entre el sonido y las limitaciones de los componentes disponibles en aquel momento”.
Un punto importante es el uso de un circuito de realimentación de corriente alterna. Mientras que en los circuitos de amplificador estándar se aplica un voltaje fijo, en este caso se utiliza una realimentación de corriente alterna que modulará naturalmente la señal. Con el fin de simular esa situación, se utilizó tecnología VCM para analizar el circuito discreto a nivel de componentes y simular los transistores individuales. Los resultados medidos fueron casi idénticos a los del dispositivo original, y por lo tanto también lo era la respuesta audible del modelo cuando se ajustaba el control de ganancia.
Como hemos visto, el K’s Lab recrea el sonido y el rendimiento de los equipos “vintage” a través de una investigación diligente y de una repetida experimentación. Una pregunta que surge es: ¿Cuál es la formación y la experiencia profesional de la gente que trabaja allí? Aunque hay mucha diversidad, dos de los ingenieros presentados en este artículo tienen algo en común. Mr. Komura y Mr. Uratani llegaron ambos al K’s Lab como becarios durante su años de universidad o de estudios de posgrado.
Mr. Komura explica: “En la universidad yo estaba haciendo investigación relacionada con la litografía de semiconductores. El sonido y el procesamiento de señal eran temas completamente fuera de mi campo. Pero me encantaba la música, y cuando supe que Yamaha tenía un programa de prácticas decidí ver si podía participar. La experiencia de escribir simulaciones de software que tuviesen un gran efecto sobre el sonido me resulta extremadamente interesante”.
El hecho de que estas instalaciones de investigación de alto nivel tengan un programa de prácticas para becarios es también muy interesante.














